• التوظيف
  • قنوات التداول
  • مراكزنا
  • English
  • فتح حساب استثماري جديد
Alinma Investment
  • تسجيل الدخول
  • فتح حساب جديد
  • الوساطة
    • الوساطة المحلية
    • الوساطة الدولية
    • المنتجات والخدمات
  • الصناديق الاستثمارية
    الأصول
    • الصناديق الاستثمارية العامة
    • ETF صناديق المؤشرات المتداولة
    • المحافظ الاستثمارية الخاصة
    • الصناديق الوقفية
    • الصناديق العائلية الخاصة
    الاستثمارات البديلة
    • الصناديق العقارية الخاصة
    • الصناديق العقارية المتداولة
    • الصناديق العقارية العامة
    • صناديق الملكية الخاصة
  • خدمات الاستثمار
    • الاستشارات الاستثمارية
    • إدارة الثروات
    • خدمات الحفظ
  • نبذة عنا
    • عن الشركة
    • اللجنة الشرعية
    • الهيكل التنظيمي للشركة
  • English
  • تسجيل الدخول
  1. كوانترا إنترناشونال

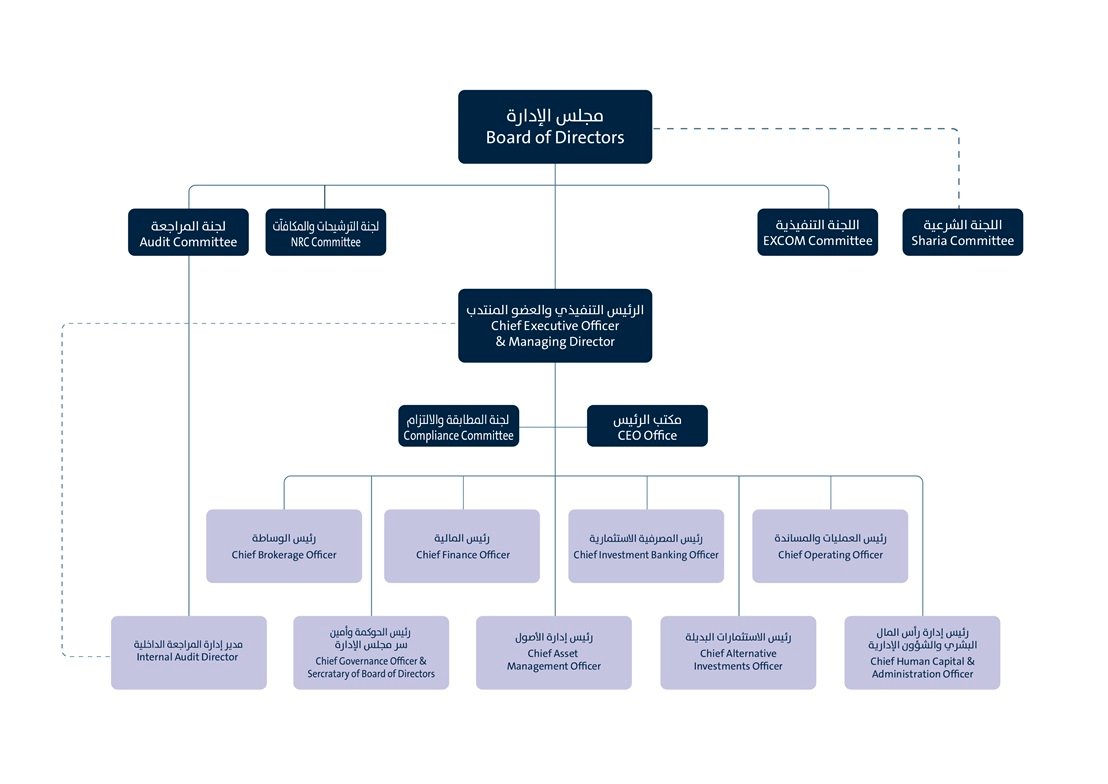
الهيكل التنظيمي للشركة



كيف نستطيع خدمتك؟

فريق مخصص للرد على استفساراتك وتلبية احتياجاتك


تواصل معنا
اضغط هنا
قنوات التداول
اضغط هنا
مراكزنا
اضغط هنا
  • سياسة الخصوصية
  • خريطة الموقع
  • التوظيف

© Quantra International LTD 2025

شركة مرخصة ومسجلة رسميًا في المملكة المتحدة (رقم التسجيل: 16373091)
تخضع للوائح الاستثمار المالي البريطانية وتعمل وفق ضوابط الشريعة الإسلامية.
الواتساب :
+44 7729 204769
البريد الإلكتروني :
info@quantraltd.co.uk
Cyprus 2025 Hellas 2025 Hellas Women 2025 Cyprus Women 2025